1. Nécessité et mise en œuvre d’une évaluation des politiques linguistiques
La question de l’« évaluation » des politiques linguistiques soulève une série de problèmes, appelle des explicitations peu envisagées d’ailleurs car cette évaluation elle-même est souvent à peine évoquée dans nombre de travaux sur les politiques linguistiques. D. de Robillard, dont la thèse (Robillard, 1989) est à ce jour la synthèse la plus complète sur la question, en signale toutefois l’importance (Robillard, 1997 : 151).
1.1. Un processus d’évaluation à clarifier
Premièrement, que s’agit-il d’évaluer ? On peut décliner cette évaluation globale sous cinq points :
- évaluation de la situation sociolinguistique de départ ;
- évaluation a priori de la pertinence de la situation sociolinguistique d’arrivée visée ;
- évaluation de la mise en œuvre des interventions décidées ;
- évaluation des effets et des changements provoqués ;
- évaluation a posteriori de la nouvelle situation, la situation d’arrivée.
Cette situation d’arrivée devient à son tour une situation de départ, en tout cas dans un découpage analytique de ce type, car dans les faits les dynamiques sociolinguistiques sont des processus continus dont les temporalités sont complexes et dont les inter‑rétroactions (fonctionnement en hélice, cf. Blanchet, 2007 : 265) rendent beaucoup moins identifiables des éléments distincts et des effets de causalité. Ces évaluations sont difficiles, d’une part à cause de la diversité des analyses (c’est-à-dire des interprétations) possibles d’une « même » situation, y compris de l’identification des unités sociolinguistiques — des langues, des variétés — en jeu. Et d’autre part à cause du caractère uniquement « tendanciel » (Calvet, 2007), non prédictible (« chaotique » au sens théorique du terme, cf. Robillard, 2001), des phénomènes (socio) linguistiques, caractère notamment dû à la multiplicité des facteurs en jeu et au libre-arbitre (au moins partiel) des acteurs sociaux (Blanchet, 2007). Cette complexité est certainement l’élément clé qui conduit à la difficulté ou à l’évitement des évaluations.
1.2. De quoi parle-t-on précisément sous l’intitulé politiques linguistiques ?
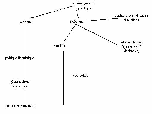
On rencontre plusieurs définitions de l’ensemble conceptuel « politique / planification / aménagement linguistiques », auquel s’ajoute « glottopolitique » (ces termes n’étant pas synonymes ; pour une synthèse détaillée voir Blanchet et Bulot, à paraître). Il y a pourtant convergence globale vers une conceptualisation qui distingue « politique » et « planification », voire qui les englobe dans l’« aménagement ». Pour Calvet (1996 : 3) la « politique linguistique » est la « détermination des grands choix en matière de relations entre langues et société » et sa « mise en pratique » est la « planification ». On trouve la même distinction chez H. Boyer (1996 : 23). Selon Robillard (1997 : 229), pour certains auteurs « politique linguistique » est synonyme d’« aménagement linguistique ». Il semble utile de spécialiser ce terme pour désigner la phase d’une opération d’aménagement linguistique la plus abstraite, consistant en la formulation d’objectifs ». Ainsi, « aménagement » constitue un concept englobant qui désigne une forme conscientisée, scientificisée et professionnalisée d’interventions visant à la modification des langues en ce qui concerne leur statut et leur corpus (Robillard, 1997 : 36), ce que l’auteur représente sous le schéma suivant (Robillard, 1997 : 39) :
Schéma 1
Pour Robillard, on le voit, l’« évaluation » peut (doit ?) porter à la fois sur la « politique » et sur la « planification ». Pour autant, plusieurs spécialistes tendent à concentrer l’analyse des politiques linguistiques au sens large (donc leur évaluation) sur ce que Calvet appelle l’« action in vitro » (Calvet, 1997 : 179 et 1993 : 112-113), qu’il distingue de l’action linguistique qui procède des pratiques sociales spontanées et qu’il désigne sous le terme d’« action in vivo ». L’ensemble des interventions, y compris donc celles in vivo plus spontanées et inconscientes et attestées depuis toujours (Calvet, 1996 : 3 ; Robillard, 1997 : 36), est d’ailleurs identifié et désigné par Robillard sous le terme « action linguistique » (1997 : 20). C’est cet ensemble que visent les notions de « glottopolitique » et de « glottonomie ». Il semble en effet utile d’approfondir encore la distinction politique / planification, car, d’une part, « des phénomènes sociolinguistiques très actifs peuvent être la conséquence indirecte ou détournée d’autres sphères sociopolitiques (économie, éducation, etc.) » (Blanchet, 2000 : 129). Ainsi la « planification linguistique » peut dépendre et provenir de politiques non linguistiques (économiques, éducatives, juridiques, etc.). D’autre part, le rôle des acteurs sociaux est essentiel comme initiateurs, relais, promoteurs, freins, dénonciateurs, contestataires, etc. des actions linguistiques.
1.3. Glottopolitique et glottonomie : approfondissements et complexification
L. Guespin a proposé de « substituer au terme de″ politique de la langue″ celui de glottopolitique » (1985 : 21) pour rendre compte de tout ce qui concerne la « gestion des pratiques langagières » (1985 : 23). Partant de ce que Guespin et Marcellesi (1986 : 9) appellent la « double détermination », c’est-à-dire que « toute société humaine est langagière et toute pratique langagière est sociale », ceux-ci posent que la « glottopolitique » est omniprésente et donc que la notion de « glottopolitique est nécessaire pour englober tous les faits de langage où l’action de la société revêt la forme du politique » (1986 : 9). La glottopolitique couvre ainsi les aspects micro- et macro-sociolinguistiques, en ce sens qu’elle va des interactions quotidiennes (reprendre un enfant, prétendre parler la norme, etc.) jusqu’aux interventions les plus globales du pouvoir politique sur les langues (planification juridique, système scolaire, etc.). Ce concept permet de cette façon de prendre en compte des facteurs clés que la seule analyse des « politiques / aménagements linguistiques » macro-sociolinguistique n’intègre pas — ou pas suffisamment —, les pratiques et les représentations interventionnistes des acteurs sociaux « ordinaires ».
Proposé également par Guespin (1985), le concept de « glottonomie » englobe l’analyse des pratiques langagières et l’analyse des modalités d’intervention sur ces mêmes pratiques. Il pose qu’à l’instar des « politiques linguistiques » (des instances de pouvoir politiques) qui jouent sur les niveaux symbolique et pratique, il existe une « glottonomie » non experte mais active dans les discours portant sur la langue et ses usages, jouant sur les deux mêmes niveaux et permettant ainsi à chaque locuteur de s’instaurer légitimement comme une instance discursive de gestion des ressources linguistiques. Les « instances glottopolitiques » peuvent décider toutes formes d’action, mais celles-ci n’ont d’efficience que dans l’acceptation — voire la soumission à ces mesures — des « agents » (Bulot, 2006).
1.4. Objets et typologie des évaluations glottopolitiques : réguler l’hétérogénéité ?
Je propose de considérer que les actions glottopolitiques sont, en somme, toujours une tentative de « régulation de l’hétérogénéité linguistique » (Blanchet, 2000 : 125-127). En effet, d’une part, l’action et l’aménagement linguistiques (aux sens englobants de Robillard ci‑dessus), autrement dit l’intervention glottopolitique, portent toujours sur la caractéristique principale des phénomènes linguistiques qu’est leur hétérogénéité : leur finalité est d’organiser, de contrôler ou de dynamiser l’hétérogénéité due soit à la coexistence de ce qui est catégorisé comme des langues distinctes, à la coexistence de ce qui est catégorisé comme des variations et variétés d’une langue unique, variations souvent liées à des contacts de langues « distinctes », ces deux perceptions de l’hétérogénéité étant mêlées dans les continuums des « interlangues » et autres « métissages » linguistiques.
La majorité des études présentent les « aménagements, politiques et planifications » linguistiques comme agissant soit sur le « corpus », soit sur le « statut » (parfois sur les deux en même temps). Cette distinction a été proposée par H. Kloss (1969) avec en anglais un couple terminologique plus frappant : corpus / status. Le « corpus » y est pensé comme étant le système linguistique (au sens structural : phonologie, morphologie, syntaxe) et le « statut » y envisage la « position d’une langue dans la hiérarchie sociolinguistique d’une communauté linguistique, cette position étant liée aux fonctions remplies par la langue, et à la valeur sociale relative conférée à ces fonctions » (Robillard, 1997 : 269). Cette terminologie a été reformulée en « action sur la langue / action sur les langues » par Calvet (1993 : 114-121 et 1996 : 64 et 88). Robillard fait néanmoins remarquer (1997 : 102) que « dans la réalité, l’aménagement de l’un entraîne immanquablement des conséquences pour l’aménagement de l’autre », d’où les conclusions théoriques de Calvet, pour qui seule une conception sociolinguistique (sociale et non structurale) de la langue est adaptée en matière de politique linguistique (1993 : 122). La distinction « statut / corpus » (qui provient surtout de l’opposition artificielle depuis Saussure entre « linguistique interne » et « externe ») est, dès lors, soit délaissée, soit reconfigurée dans un cadre théorique cohérent. C’est ce qu’a proposé R. Chaudenson (1991) dans sa grille d’analyse des situations francophones plurilingues, où « corpus » renvoie à l’ensemble (quantitatif) des « pratiques » linguistiques et où « statut » (qualitatif) inclut notamment les « représentations ». La distinction « pratiques / représentations » est aujourd’hui largement utilisée pour l’analyse des situations sociolinguistiques et l’élaboration des actions glottopolitiques, sous réserve que cette élaboration ne dissocie pas ces deux axes mais les englobe. J’ai proposé récemment de la compléter sous la forme d’un modèle ternaire incluant les phénomènes d’« institutionnalisation » sociopolitique qui recouvrent « la légitimation ou la légalisation de la langue en tant que telle par des institutions sociopolitiques et leurs attributs métalinguistiques tels que textes médiatiques, juridiques, enseignement, dictionnaires, grammaires… » (Blanchet, 2005 et 2007 : 261-267).
Reste enfin à se demander, quand évaluation il y a, sur quelles parties des actions glottopolitiques et sur quels éléments des situations sociolinguistiques elles portent, c’est-à-dire sur quels critères d’analyse est construite la « grille d’évaluation ». Parmi les différentes typologies, je retiendrai notamment celle de Calvet (1996 : 159) qui synthétise des références antérieures sous la forme de ce schéma :
Schéma 2
L’analyse des actions glottopolitiques peut conduire également à établir une typologie de ces actions, sur la base de certaines de leurs caractéristiques (Bulot, 2004 : 63 et 2006 : 59‑61 ; Blanchet et Bulot, à paraître). On y repère alors des « glottopolitiques dirigistes » (produites par un groupe social exerçant une forme de coercition), des « glottopolitiques libérales » (résultant d’un « laisser‑faire », chacune des composantes de la société étant supposée détentrice à égalité des lois et effets du marché linguistique ou en tout cas des capacités à intervenir sur ce marché) et enfin des « glottopolitiques auto‑gestionnaires » (produites par des actions du groupe de pairs des acteurs sociaux concernés).
Les modèles globaux, comme le modèle écolinguistique de Haugen (1972) et le modèle gravitationnel de Calvet (1999) ou le modèle complexe de Blanchet (2005 et 2007), identifient eux aussi de façon indirecte des axes d’interventions et des critères pour leur analyse, car les critères élaborés pour analyser les situations sociolinguistiques sont autant de points d’intervention glottopolitique et donc de critères d’analyse de ces interventions.
Il apparaît finalement difficile, voire impossible, de distinguer l’évaluation des situations sociolinguistiques et celle des actions glottopolitiques : le tout peut (doit ?) être fondu en une évaluation glottopolitique longitudinale ou permanente des processus et de leurs dynamiques récursives.
1.5. Exemples d’évaluations glottopolitiques
On trouve bien davantage d’évaluations de situations et/ou de dynamiques sociolinguistiques que d’évaluations explicites d’interventions glottopolitiques. Le premier type d’évaluation se trouve dans la plupart des « descriptions sociolinguistiques » de telle ou telle langue ou communauté, qu’il s’agisse de situations très minoritaires ou d’un vaste espace linguistique comme par exemple celui du français ou de la francophonie. Ces évaluations souvent plus ou moins conscientes de l’être ou partielles utilisent des critères souvent peu explicites et peu organisés, dans tous les cas si divers et si diversement exploités qu’ils en deviennent peu comparables. Il en existe néanmoins toute une série qui, se concentrant sur un projet de diagnostic / pronostic de l’avenir d’une langue ou d’une communauté linguistique, sont fondées sur l’élaboration et l’utilisation raisonnées de critères d’évaluation : je pense notamment aux travaux sur « la mort des langues » (Dorian, 1981), les langues « menacées » ou « en danger » (Robins et Uhlenbeck, 1991 ; Wurms, 1996), ou encore sur la « vitalité ethnolinguistique » (McConnell et Gendron, 1988 ; Landry et Allard, 1994). S’appuyant sur ces travaux, et notamment sur l’identification de facteurs défavorables à la pratique d’une langue ou à des pratiques plurilingues, certains travaux ont plus récemment proposé des « guides » d’élaboration d’interventions glottopolitiques souhaitées « efficaces » (Hinton and Hale, 2001, pour les langues menacées ; Beacco et Byram, 2003, pour le plurilinguisme en Europe).
On pourra à cet égard citer, à la fois parce que ce sont des travaux solides et parce qu’ils soulèvent ces perspectives heuristiques, les évaluations à la fois diagnostiques et sommatives --puisque l’on arrête pas le temps et que les phénomènes qui nous occupent sont récursifs — de Chaudenson sur la francophonie (Chaudenson, 1991 ; Chaudenson et Rakotomalala, 2004) et de Fishman (1991 et 2003) sur diverses situations ayant fait l’objet d’interventions politiques marquées sur les langues (Israël, Catalogne, Irlande…). Ce qui marque ces démarches évaluatives, plus directement centrées sur les situations sociolinguistiques autour d’une langue dominante chez Chaudenson et sur les actions glottopolitiques autour de langues minoritaires chez Fishman, c’est leur caractère longitudinal. La grille « LAFDEF » de Chaudenson a été utilisée par lui-même et son équipe de l’AUF au cours de quinze années, avec d’ailleurs d’intéressantes modifications et versions successives de la grille d’évaluation, toujours plus détaillée. Les travaux de Fishman, qui remontent au fond à ses premières analyses des dynamiques diglossiques dans les années 1960, ont notamment connu des retours sur les mêmes terrains et les mêmes questionnements, signe de la difficulté d’évaluation et de la nécessité de réévaluation. L’identification d’« indicateurs significatifs stables » est incertaine. On note d’ailleurs que ces évaluations n’ont pas ou peu de dimension « pronostique ». Le caractère chaotique / tendanciel / complexe des phénomènes linguistiques, mis en relief par Blanchet, Calvet et Robillard (2007), nous amène à considérer qu’on ne peut que proposer des interprétations relatives à partir d’indices mouvants.
Les discussions qui ont eu lieu lors du colloque organisé par L.‑J. Calvet à Aix‑en‑Provence les 27 et 28 septembre 2007 (Actes à paraître) ont clairement souligné, je crois, à la fois la nécessité de produire des évaluations et des discours évaluatifs sous des formes au moins partiellement quantitatives à destination du grand public et des décideurs pour répondre à leurs attentes glottopolitiques et leurs représentations des discours scientifiques en même temps que la prudence extrême -voire la défiance- avec laquelle les nombreux spécialistes présents ont considéré ces éventuelles évaluations quantitatives et les diverses métaphores associées (dont celle de « poids » et de « mesure » en général), notamment à cause de la discutabilité constitutive de toute analyse scientifique et plus fortement encore de la relativité subjective des évaluations proposées.
2. Relativité et modalités de signification des procédures et des discours évaluatifs
Je voudrais pour illustrer ce problème transversal prendre ici deux exemples d’évaluation glottopolitiques clairement différents pour analyser les points de tensions convergents autour desquels divergent les discours évaluatifs dans chacun des cas, en fonction de facteurs de relativisation qui, eux aussi, doivent être identifiés. Et face aux paradoxes rencontrés, plutôt que d’en rester à une indécidabilité paralysante, j’en tirerai ensuite des propositions de principes pour déterminer des critères significatifs qui intègrent ces contradictions.
2.1. L’évaluation de la situation sociolinguistique de la France selon la grille « LAFDEF »
Comme je l’ai dit ci‑dessus, la grille « LAFDEF » de Chaudenson a été utilisée au cours de quinze années, avec des modifications successives des critères d’évaluation, de plus en plus précis. Si je choisis cet exemple, c’est précisément parce que c’est, à mon sens, un travail exemplaire, c’est‑à‑dire l’un des meilleurs qui aient été réalisés. Par la diversité des équipes qui y ont collaboré, par leur expérience des terrains, par le caractère évolutif du travail, ce travail est unique et précieux. Les évaluations des différentes situations sociolinguistiques, étalées sur presque 15 ans (première version en 1991, version la plus récente en 2004), affinées et actualisées plusieurs fois (en même temps que la grille, en 1993, 1997, 2000), constituent implicitement une évaluation des politiques linguistiques menées dans les pays étudiés. Si l’on se concentre sur la France, on remarque qu’au cours de ces années, sa position sur la grille ne change pas : elle reste située comme l’état où le statut et le corpus du français sont les plus élevés, proches de 100%. Voici la fiche de synthèse publiée en 2004 :
Entre 1991 et 2004, pourtant, diverses actions glottopolitiques ont cherché à développer les pratiques sociales (notamment éducatives) des langues autres que le français, dites « régionales » ou « d’origine », et diverses études ont montré par exemple que la situation symbolique (statut) de diverses langues régionales métropolitaines a évolué vers une meilleure reconnaissance publique, dans certains contextes de façon importante (cf. par exemple Le Squère, 2007 pour le breton ; Bulot, 2006 pour le cauchois, Blanchet, 2002 pour le provençal). Aussi bien d’une manière globale que si l’on se concentrait sur telle ou telle région (la Bretagne, la Corse, le Pays Basque notamment), il me semble que les scores proposés pourraient (devraient ?) être plus élevés. D’autant que les scores de corpus pour les langues autres que le français sont justifiés comme étant dus aux départements d’outre-mer, largement créolophones, dont Chaudenson est un spécialiste (la fiche a été élaborée par Rakotomalala, par ailleurs surtout spécialiste de Madagascar). Qu’on me comprenne bien : il ne s’agit pas de critiquer en bloc le travail accompli ni même spécifiquement l’évaluation en question, mais de mettre en relief la relativité des points de vue selon lesquels les critères sont perçus et les informations permettant d’y répondre collectées et interprétées. Le point de vue très global, à l’échelle de l’ensemble du monde francophone (déclaré ou perçu comme tel), ajouté aux expériences des auteurs d’espaces autrement plurilingues que la France métropolitaine, justifie l’évaluation proposée. Mais depuis d’autres points de vue, avec d’autres degrés de focale et d’autres expériences, la même grille produirait certainement d’autres évaluations, et notamment des évaluations évolutives à travers les années en prenant en compte des politiques linguistiques et plus largement des actions glottopolitiques certes locales mais dont le cumul et l’efficience me semblent avoir modifié la situation française.
2.2. En politiques linguistiques éducatives : un discours évaluatif, le rapport Bentolila
Le concept de politique linguistique a connu un transfert récent dans le domaine de l’enseignement-apprentissage des langues (didactique des langues, didactique du plurilinguisme) : la notion de « politique linguistique éducative » a été développée au cours des années 1990 et répandue au cours des années 2000. Elle couvre non seulement les politiques d’enseignement des langues et d’usages des langues dans les systèmes éducatifs notamment étatiques et officiels, mais également l’ensemble de la problématique d’une éducation « civique » au plurilinguisme et à l’altérité linguistique (Beacco et Byram, 2003). Un exemple récent d’évaluation en partie explicite d’une politique linguistique éducative tient dans le rapport commandé au linguiste A. Bentolila par le ministre de l’éducation nationale française d’alors, F. Fillon, en 2006, sur la situation, l’efficacité et l’avenir de l’enseignement de la grammaire du français dans les écoles primaires françaises. Il est clair que cette commande s’est inscrite dans un mouvement idéologique lié aux orientations politiques « conservatrices » du gouvernement en place qui a tenté un retour à des pratiques éducatives anciennes, notamment pour ce qui concerne le français, objet d’enjeux idéologiques et politiques puissants, inscrits depuis longtemps dans la société française et dans son système éducatif. Les mois précédents avaient été consacrés à une action du même type à propos de l’enseignement de la lecture, qui s’était soldée par une réaction très vive des chercheurs dont les travaux avaient été manifestement manipulés par les services ministériels pour tenter de justifier des évaluations franchement absurdes et des propositions infondées bien vite oubliées (la presse y a fait largement écho). Le lien entre les deux actions sur la lecture et sur la grammaire est d’ailleurs explicite dans le rapport de Bentolila (cf. infra).
À propos de la grammaire, le même ministre et les groupes de pressions qui l’entourent ont changé de stratégie et demandé une évaluation à un chercheur, connu pour son implication dans la lutte contre l’illettrisme. On voit déjà que le contexte politique, les enjeux idéologiques, les stratégies téléologiques jouent dans l’évaluation. Le court texte (34 pages A4) rendu par Bentolila le 29/11/2006) ne s’apparente d’ailleurs pas du tout à un rapport d’expertise : il n’y a ni enquête, ni consultation, ni données, ni références, ni méthode scientifique, seulement une position personnelle présentée sous la forme d’un court essai (avec la collaboration explicite d’un écrivain connu pour ses positions traditionalistes sur la langue, E. Orsena). Ce rapport a évidemment été aussitôt dénoncé vigoureusement pour ses lacunes et ses erreurs, voire ses dérives quasi-mystiques, par de nombreux chercheurs et acteurs éducatifs. Mais là n’est pas l’essentiel de mon propos. Le rapport exprime clairement, dans sa deuxième partie consacrée à la progression dans l’enseignement de la grammaire, une évaluation des choix didactiques principaux qui ont été proposés (pas forcément mis en œuvre) entre les années 1980 et 2000 :
L’enseignement de la grammaire a connu les mêmes dérives que celui de la lecture : le renoncement à respecter une progression rigoureuse dans l’espoir illusoire de faire de la rencontre des textes le déclencheur de l’observation et de l’analyse des mécanismes de la langue. […] Dans un cas comme dans l’autre, on a sacrifié inconsidérément la progression rigoureuse, seule garante d’un apprentissage efficace, en abandonnant l’articulation logique de l’apprentissage au profit de la rencontre aléatoire de textes. […] L’étude réfléchie de la grammaire ne saurait être annexée à la fréquentation occasionnelle d’un texte de lecture. […] Pour la grammaire, comme pour la lecture d’ailleurs, on a voulu abusivement appliquer le modèle de l’expert à l’apprenti. Ici et là, on a mis la charrue avant les bœufs. Ce n’est en effet que lorsqu’un élève a dominé l’analyse des structures, des procédures et des catégories de la langue, qu’alors, à la lecture d’un texte, il découvrira la virtuosité d’un auteur à les utiliser ou… à les contredire ; alors et alors seulement, la reconnaissance des faits grammaticaux mis en œuvre éclairera la construction du sens d’un texte sans en troubler le cours naturel. Mais avant que ces savoirs et savoir-faire grammaticaux puissent s’inscrire dans la lecture d’un texte sans en congédier le sens, il faudra les avoir acquis de façon progressive et systématique. Trop tôt imposée, la grammaire dite « textuelle » pervertit la relation naturelle au texte et rend chaotique l’étude du système grammatical. En d’autres termes, c’est la grammaire qui dicte sa loi aux phrases et aux textes et non le contraire : elle les convoque en fonction des besoins de l’analyse (Bentolila, 2006 : 9-10)1.
Ce que l’auteur évalue ici, c’est à mon sens trois choses : des choix didactiques et leurs effets supposés négatifs (l’apprentissage inductif de la grammaire à travers la lecture de textes), des convictions théoriques implicites (un certain rapport de primauté et de causalité des structures linguistiques sur les pratiques discursives), des postulats pédagogiques et éthiques (statut et caractéristique d’un apprenant, en l’occurrence d’un enfant), chaque niveau englobant le précédent. Or, si l’on évalue cette action glottopolitique que constituent ces choix didactiques à partir de convictions théoriques différentes et de postulats éthiques autres, on parvient à une évaluation exactement opposée, au moins quant à ces choix et leurs effets. En effet, si l’on considère :
- qu’un enfant-apprenant est un sujet autonome doté de potentialités cognitives partagées et d’expériences socio-discursives que l’on doit conduire vers plus d’autonomie et de compétence sociales encore,
- que les langues sont avant tout des pratiques sociales contextualisées et fluctuantes et que la « grammaire » est un outil descriptif / prescriptif réducteur élaboré et utilisable a posteriori,
- que seuls les experts développent et maîtrisent des outils d’analyse explicite, les apprentis et les usagers ordinaires développant des compétences pratiques d’usages globaux aux fonctionnements souvent implicites,
alors l’évaluation est exactement inverse et les propositions didactiques que l’on en tire exactement contradictoires. Et, si l’on tombe d’accord avec le diagnostic selon lequel les élèves auraient des compétences langagières insuffisantes (le dire ainsi c’est déjà viser autre chose que la connaissance de la grammaire ancienne), on proposera probablement que la responsabilité en incombe à un enseignement resté massivement traditionnel (celui-là même que Bentolila préconise) malgré les incitations et les injonctions des didacticiens et des décideurs du système éducatif…
Il n’est pas improbable, d’ailleurs, que les convictions politiques de Bentolila penchent du même côté que celles du ministre demandeur et des lobbys qui l’entourent… Le cas de cette « évaluation » est bien sûr caricatural (quoiqu’effectif !), puisqu’au fond il s’agit d’un discours d’opinion et non d’une évaluation rigoureuse (ainsi les présupposés sont non explicites et l’effet des variables est affirmé sans aucune démonstration de corrélation). Il nous permet néanmoins d’identifier des enjeux de subjectivité qui mettent en relief la relativité d’une évaluation glottopolitique et des facteurs clés à travailler explicitement pour ne pas sombrer dans le même genre de discours erroné et trompeur.
3. Conclusion : nécessité d’évaluations glottopolitiques « trans‑lucides »
On pourrait conclure hâtivement de mes propos qu’une évaluation fiable, en tout cas exploitable, des politiques linguistiques (au sens large : des « actions glottopolitiques ») est impossible et qu’il vaut mieux s’en abstenir. Ce n’est pas ma conclusion. Il me semble absolument indispensable, au contraire, de réaliser des évaluations diagnostiques, des évaluations de suivi, des évaluations pronostiques des objectifs et finalités des fonctionnements et des régulations de l’hétérogénéité sociolinguistique. Mais comment, étant donné les effets de subjectivité dans les procédures interprétatives ? Je maintiens, à la fois contre un scientisme naïf ou malhonnête qui prétend à l’objectivité et à l’autorité, ainsi que contre un relativisme excessif qui assimile toute connaissance et tout discours scientifiques à des pratiques ordinaires, que nous pouvons élaborer et mettre en œuvre une « méthode » (au sens d’E. Morin2) de connaissance scientifique consciente de ses limites, de ses enjeux, de ses implications, et pourtant spécifique en respectant une éthique. Si l’objectivité est impossible, je crois que « l’intersubjectivité est le meilleur garant contre la “subjectivité unilatérale″ » (Blanchet, 2000 : 49) et que « la conscience qu’il [le chercheur en sciences de l’Homme] peut acquérir de l’interférence qu’il produit entre lui-même et son objet d’étude peut lui donner une objectivité d’un degré supérieur » (Jucquois, 1989 : 47). On doit donc viser l’explicitation des convictions, des points de vue, des méthodes, des sources, des analyses, des interprétations, qui rend la recherche (en l’occurrence l’évaluation glottopolitique) au moins « trans-lucide » (le tiré est volontaire) sinon transparente (le caractère absolu de la notion de transparence me semble illusoire) et qui permet l’exercice de la confrontation, du débat, de la contre-expertise, la comparaison, la relativisation. Au prix de cette « trans-lucidité », qui est bien celui de la nécessaire scientificité des évaluations glottopolitiques, celles-ci me semblent possibles, utiles, utilisables. Ce débat sur les implicites et les a priori idéologiques des évaluations glottopolitiques s’inscrit d’ailleurs dans le débat plus vaste sur l’interventionnisme sociolinguistique qui anime régulièrement la communauté des chercheurs3.
De toute façon, quoi qu’on en pense et même si on les pense inutiles car peu fiables, ces évaluations ont et auront lieu. On l’a vu, qu’elles soient explicites et directes ou implicites et indirectes (et toute combinaison de ces modalités), elles abondent dans toutes sortes de pratiques et de discours. Ce volume en cite beaucoup. Moi-même, j’y ai consacré explicitement des travaux réguliers concernant notamment la situation sociolinguistique provençale (y compris sans toujours et en tout cas au début mettre en pratique ce contrat de « trans‑lucidité » qui me semble aujourd’hui nécessaire, cf. Blanchet, 1992 ; 1997 ; 2002) et implicitement les effets des actions glottopolitiques en comparant deux situations à un siècle d’écart (Blanchet, 2005). Et je continue de penser que ce n’était pas inutile, car sur ces évaluations se sont appuyées des recommandations et des actions glottopolitiques.
Au regard du renouveau d’intérêt pour les questions glottopolitiques dans de nombreuses sociétés confrontées à de nouveaux besoins de régulation de plurilinguismes évolutifs4, au regard des questionnements renouvelés qui animent les recherches en sociolinguistique aujourd’hui (Blanchet et Robillard, 2003 ; Blanchet, Calvet et Robillard, 2007), au regard des conséquences de ces deux facteurs sur l’activité de recherche quant aux actions glottopolitiques dont le présent volume témoigne (cf. aussi Blanchet et Bulot, à paraître), l’évaluation des politiques linguistiques est un sujet d’actualité important.



